Appendix F – Enquiry Escalation Process

Appendix F – Enquiry Escalation Process

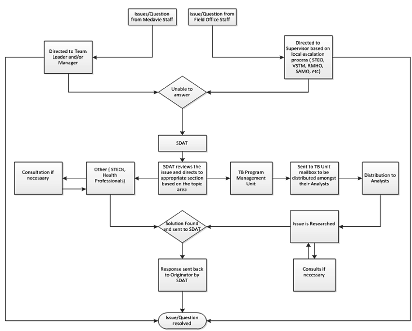
Escalation Work Flow as documented/directed by Head Office

The workflow depicts the process for escalating issues or questions from VAC field staff and third-party contractor staff.

The current process as documented/ directed by VAC Head Office indicates that questions are to be directed through SDAT if local managers are unable to answer the question. SDAT reviews the issue and directs the enquiry to the appropriate section based on the topic area (e.g., the Treatment Benefits Program Management Unit). The identified issue is researched, and consultation with various areas of VAC may be required to respond to the question. When a solution is found, a response is sent back to the originating enquirer via SDAT.